365钱包支付有限公司 - 官方网站
财务问题
未到账查询
历史交易查询
交易状态查询
结算信息查询
手工类业务进度查询
交易问题
收到扣款短信未打印小票
交易成功未出交易小票
商户服务
商户信息变更
耗材需求
发票配送
SIM卡欠费
POS机故障排除
交易失败
签到失败
无效终端
主机死机
通讯超时
模块无应答
PPP连接失败
SOCKET连接失败
网络连接问题
安心付
假日付业务
业务介绍
开通假日付业务
关闭假日付业务
朝付通
业务介绍
业务规则
商户后台
登陆密码重置
登陆问题
POS操作使用
基本操作
撤销类操作
打印类操作
预授权类操作
退货类操作
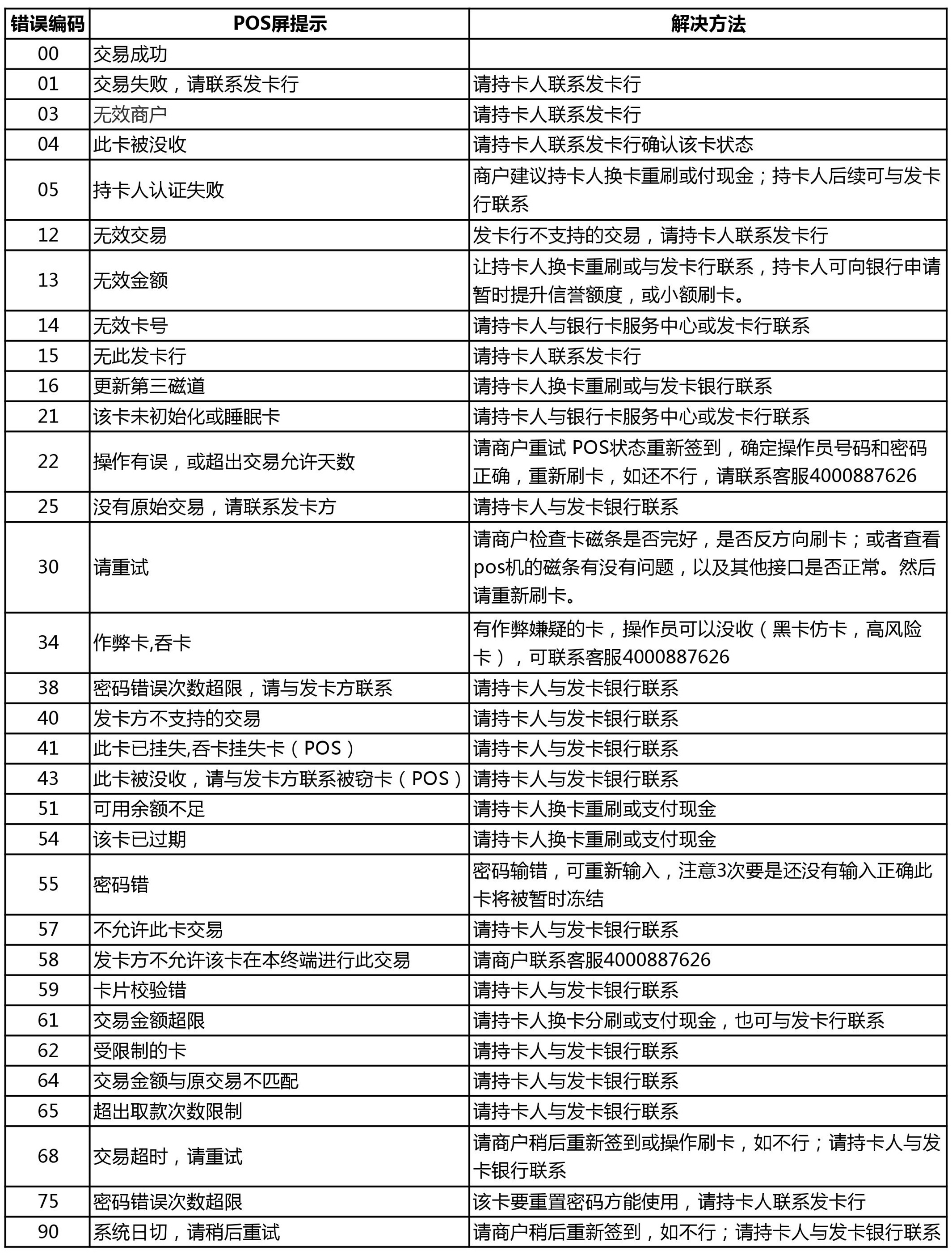
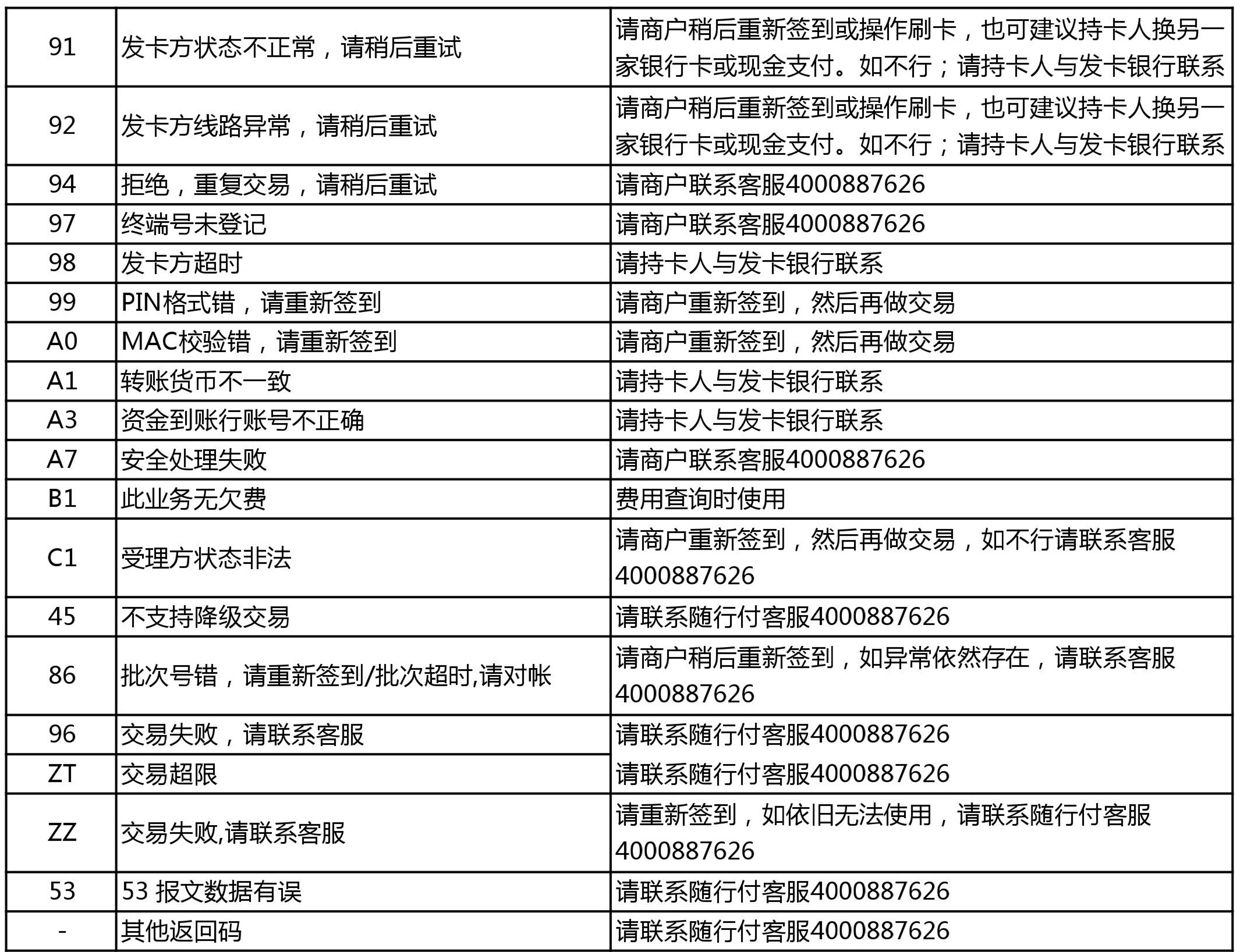
POS机错误返回码
POS机错误返回码
申请合作
POS申请
合作商申请
POS机错误返回码
POS机错误返回码及处理方法